首页
文明校园创建
学校概况
挂牌督导
校园动态
党团工会
德育园地
教学纵横
心灵驿站
家校共建
后勤工作
新时代文明实践
校本研修
您的位置 >>
校园动态
>>
学科建设
>>阅览文章
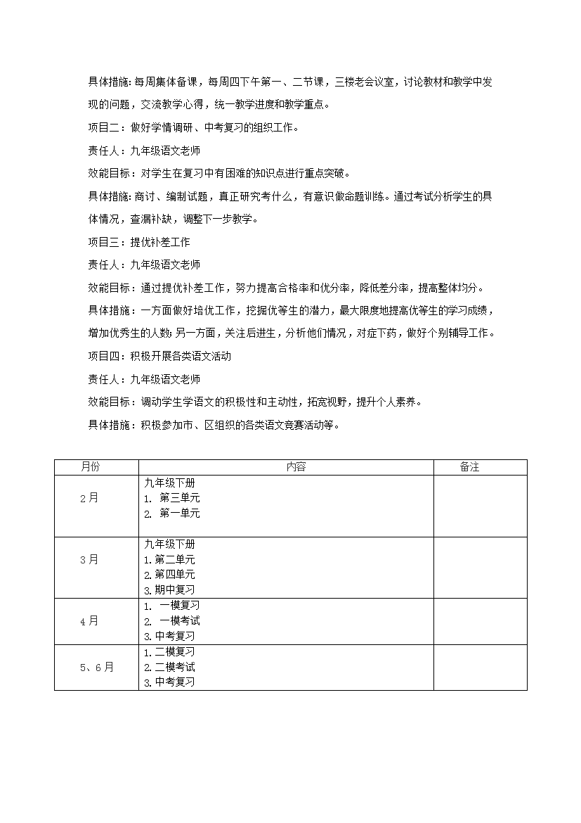
2022-2023学年第二学期九年级语文备课组工作计划
发表日期:2023/2/28 10:52:48 作者:吴祝新 有702位读者读过